欢迎您访问深圳市联认检测有限公司官方网站
咨询热线:86-755-89210082
首页 > 新闻快讯 > 新闻资讯
新闻快讯
联系我们
注意!美国发布最新玩具安全标准ASTM F963-23
Time: 2023-11-30

        2023年10月13日,美国材料与试验协会(ASTM)发布关于儿童玩具的消费者安全规范标准ASTM F963-23。
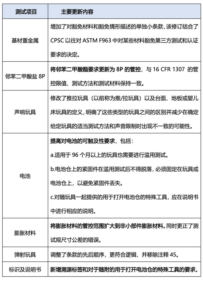
  与先前ASTM F963-17版本相比,此次更新变化重大,包括单独描述基材八种重金属元素的豁免情况,更新邻苯二甲酸的管控要求,提高对电池的可触及性要求,以及对声响玩具、膨胀材料、弹射玩具、标识和说明书等不同程度的修订。
   目前ASTM F963-23还未成为强制性标准,美国玩具安全强制性标准仍为ASTM F963-17。企业需密切关注标准更新内容及后期强制性实施动态。


        ASTM F963-23主要更新

xinwen1.png

  

        儿童玩具属于儿童产品,出口美国需要出具儿童产品证书(Children’s Product Certificate),即CPC证书。

        出口美国的玩具和儿童产品必须符合CPSC、CPSIA和ASTM F963等法规标准,同时儿童产品的制造商和进口商必须根据CPSC认可的实验室的测试结果,出具儿童产品证书(CPC),证明其儿童产品符合适用的儿童产品安全要求。
    IQTS联认检测实验室是CPSC认可的第三方检测实验室,为您提供CPC认证一站式服务。